各学院:
根据辽宁省“互联网+”快递业创新创业大赛组委会的文件要求,现将我校举办第四届辽宁省“互联网+”快递业创新创业大赛校赛通知如下:
一、竞赛规程
(一)竞赛名称
辽宁省“互联网+ ”快递业创新创业大赛
(二)竞赛目的与意义
落实《国务院办公厅关于深化高等学校创新创业教育改革的实施意见》《国务院办公厅关于深化产教融合的若干意见》、辽宁省人民政府办公厅《关于深化产教融合的实施意见》及《关于深化普通高等学校创新创业教育改革实施方案》等相关文件精神,结合我省高等教育综合改革要求,培养大学生创新精神和实践能力,提高大学生数字化运营和管理能力,也为加快推动快递业高质量发展和交通强国建设邮政新篇章持续提供智力支撑。
(三)参赛对象与要求
1.参赛选手资格为辽宁省本科院校、高职院校正式注册的全日制在校学生,不限定参赛选手的专业范围,专业背景可多样化,可综合考核,选择能力互补的选手参加。
2.以团队为单位报名参赛,每个团队的参赛成员不多于4人(含团队负责人),须为项目的实际核心成员;每个团 队只能参加1个赛道,且只能提交1个项目;每名学生如果作为团队负责人只能参加1个团队,不得再加入其他团队;如 果以非团队负责人身份参加比赛,参加团队数量不限制。
3.参赛队必须配备1-2名指导教师负责参赛辅导,负责参赛的组织工作。
4.本赛事以学校为单位,各学校的相关部门组织本校审核、选拔和报名工作,参赛队组队可跨年级、专业,但不得 跨校。
5.往届辽宁省“互联网+ ”快递业创新创业大赛一、二等奖项目,如无重大改进或创新,不得重复参赛。
6.所有参赛作品应为参赛者自主完成的原创性作品,参赛者及指导教师须对作品的原创性做出承诺。
7.本赛事是团体赛,设本科组与高职组两个组别。
(四)竞赛内容与方式
本次竞赛分为两个赛道:
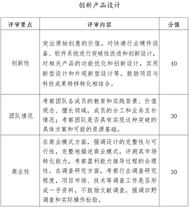
1.创新产品设计。主要包括快递业的硬件设备设计、软件系统设计、相关产品的功能优化或创新设计、实用新型设 计和外观新型设计等。
2.工作流程优化。侧重以快递业内部运营流程和客户服务流程等为对象,进行科学合理且可行的优化设计或模式创 新,实现提质增效降本。
参赛团队需围绕以下内容之一申报参赛项目:快递产业升级、快递服务提升、快递服务乡村振兴、快递绿色发展、快递平台建设、快递寄递安全,其他与快递业高质量发展急需解决的热点难点问题及与交通强国邮政建设相关的创新项目,运用专业知识,提出具有新颖性、可行性、实用价值,具备完成度及一定难度的优化方法或解决方案。
(五)竞赛要求
1.参赛队自主命题,自主设计。本次竞赛采用开放式,在规定时间内完成作品的设计及设计文档。所有参赛题目须得到组委会认可,经同意后方能参赛。如果参赛队伍所报题目及内容违反赛事精神和章程,组委会有权要求参赛队伍进行修改。
2.参赛队的参赛内容应该是参赛队员独立设计、开发完成的原创性作品,严禁抄袭、剽窃等行为。凡发现抄袭、剽窃等行为,将取消参赛队伍的参赛资格。
3.所有参赛作品须为作者拥有独立知识产权的、未发表过的原创作品,如引起法律纠纷,相关责任由作者本人承担,同时组委会将取消作品的参赛资格。具体包含以下情况: 已于往届辽宁省“互联网+ ”快递业创新创业大赛中获得奖项的项目、已公开发布并获得商业价值的产品、与企业合作即将对外发布的产品等。
4.组委会有权对所有参赛作品进行在媒体上的宣传、展示等非商业活动。
(六)竞赛时间及报名方式
1.报名阶段:2025年9月30日至2025年10月15 日
2.报名方式与提交作品:参赛团队通过辽宁省大学生创新创业管理共享平台(https://cxcy.upln.cn/)进行报名。报名通道截止时间为10月15日23点,逾期未推荐的视为放弃参赛资格。
提交作品格式为pdf文件。
提交作品方式:79196227@qq.com
邮件主题为:第1/2赛道+XXX(队伍名)+XXXXX(题目)
务必确保辽宁省大学生创新创业管理平台的报名信息填报正确且与电子版申报书内容一致,获奖证书的指导教师、参赛学生顺序将以省平台为准。
二、竞赛规则
(一)评审方式
1.评审坚持公平、公正、公开的原则,认真组织竞赛评审工作。
2.校赛初赛通过专家评委线上评阅项目参赛材料,确定一、二等奖候选团队和三等奖、优秀奖团队名单,一、二等奖候选团队晋级校赛决赛。
3.校赛决赛采用团队结合PPT等形式进行5分钟项目陈 述和3分钟答辩的形式,经过专家评委评审,确定一、二等奖获奖团队。
(二)评分标准
评审专家根据作品质量水平和选手答辩表现进行分别打分,各部分满分分别为100分。评分标准见附件。
(三)奖项设置
设一、二、三等奖及优秀奖,各奖项获奖项目比例分别为相应组别、赛道参赛作品总数的20%、30%、30%,20%,实际数量由竞赛组委会根据参赛队伍报名情况确定。
三、联系人及联系方式
负责人姓名:刘素坤 电话:13342296688
联系人姓名: 许子俊 电话:19824369104
经济管理学院、创新创业学院
2025年10月11日
附件
一、网络评审评分标准

注:评分采用百分制,分四个档次进行打分,其中优秀:100-86 分,良好:85-71 分,一般:70-56 分,差:55-0 分。

注:评分采用百分制,分四个档次进行打分,其中优秀:100-86 分,良好:85-71 分,一般:70-56 分,差:55-0 分。
二、现场比赛评分标准

注:评分采用百分制,请各位评审专家分 4 个档次对作品打分,其中优秀:100-86 分, 良好:85-71 分,一般:70-61 分,差:60-0 分。请尽量不要给出同分。
注:评分采用百分制,请各位评审专家分 4 个档次对作品打分,其中优秀:100-86 分, 良好:85-71 分,一般:70-61 分,差:60-0 分。请尽量不要给出同分。